(转载)十四届市委第十轮巡察全部完成进驻

2025-08-14

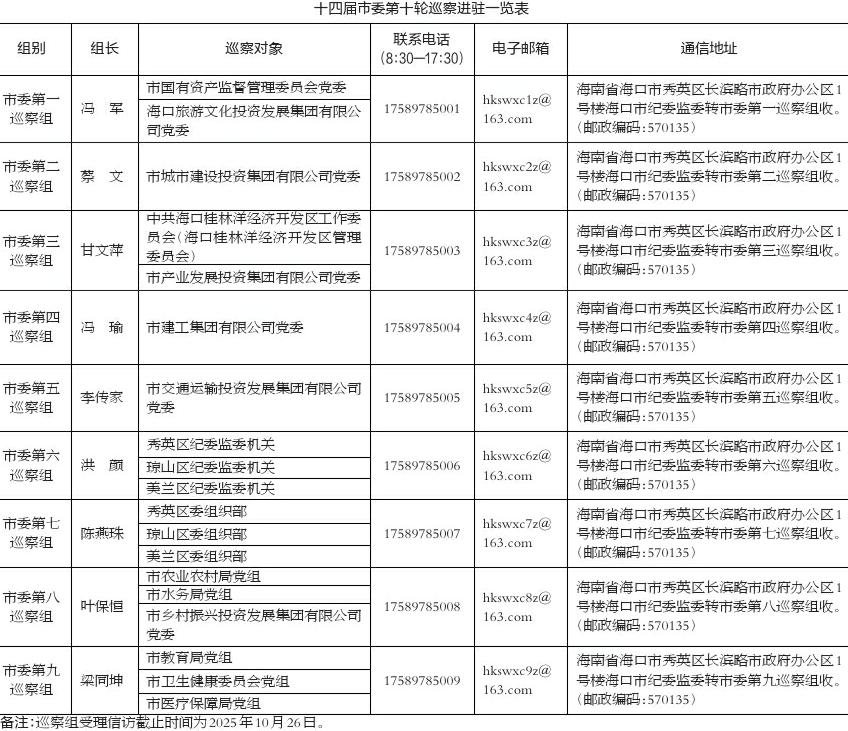
向社会公布联系方式

           根据市委关于巡察工作统一部署,十四届市委第十轮巡察派出5个巡察组,对中共海口桂林洋经济开发区工作委员会(海口桂林洋经济开发区管理委员会)、市国有资产监督管理委员会党委、市城市建设投资集团有限公司党委、市产业发展投资集团有限公司党委、市建工集团有限公司党委、市交通运输投资发展集团有限公司党委、海口旅游文化投资发展集团有限公司党委等7个单位党组织开展常规巡察;派出2个巡察组,对秀英区纪委监委机关、秀英区委组织部、琼山区纪委监委机关、琼山区委组织部、美兰区纪委监委机关、美兰区委组织部等6个单位党组织开展提级巡察;派出2个巡察组,对市农业农村局党组、市教育局党组、市卫生健康委员会党组、市水务局党组、市医疗保障局党组、市乡村振兴投资发展集团党委等6个单位党组织开展巡察“回头看”。

近日,9个市委巡察组已全部进驻上述单位并召开动员会。本轮巡察将按照深化政治巡察、强化政治监督的要求,以促进国企深化改革、提升治理效能、解决群众急难愁盼问题为目标,聚焦党中央决策部署在基层落实情况、群众身边不正之风和腐败问题、基层党组织和党员队伍建设、巡察整改和成果运用等加强监督检查,着力从政治上发现问题、查找偏差,筑牢安全防线,持续推进正风肃纪反腐,为海口自贸港核心引领区建设、打造“六个之城”提供坚实保障。

据悉,本轮巡察为期2个半月左右。巡察期间设置专门的联系电话、电子邮箱等,并开通海口“码上巡”网上举报平台,广大干部群众可以通过来信、来电、来访或者通过“清廉海口”及“海口12345”微信公众号的“巡察举报”端口,用手机扫描海口“码上巡”信访举报二维码,向巡察组反映问题。巡察组主要受理反映被巡察党组织领导班子及其成员、下一级党组织主要负责人和重点岗位人员问题的来信来电来访,重点是关于违反政治纪律、组织纪律、廉洁纪律、群众纪律、工作纪律和生活纪律等方面的举报和反映。其他不属于巡察受理范围的信访问题,请按照有关规定到当地信访或有关部门投诉举报。欢迎广大干部群众反映问题、提供线索,巡察组受理信访截止时间为2025年10月26日。